| 業種 | 大学 |
| ソリューション | 糖尿病モデリングの数値モデル |
| 使用された製品 | nAG Toolbox for MATLAB |
| 使用された関数 | 求積法 |
nAG ライブラリを使用して糖尿病モデリングの数学的研究を支援
by Dr Athena Makroglou, FIMA, Mathematics Department, Univ. of Portsmouth
Founding member of the Portsmouth Scientific Computing Interest Group (SCIG)
数値解析の研究は、線形代数、常微分方程式や偏微分方程式、決定論や確率論、積分/積分微分方程式、数値積分、数値近似や数値最適化などの一つの分野だけを専門的に扱う傾向があります。これらの研究は、正確性、有効性や安定性の点から既存の方法より優れた新しい手法を生み出すか、あるいは新しい問題を解くために既存の手法を利用/変更/拡張することが求められます。
特定のソフトウェアを使用して問題や下位問題を解く必要性が頻繁に生じます。これらの場合、研究者の努力は科学的ソフトウェアライブラリの利用により支えられています。例えば、糖尿病モデリングの分野では積分微分方程式の数値解法の下位問題は、線形あるいは非線形の代数方程式の問題です。そのためこの下位問題は、生じた積分の近似を求めるための求積法が利用されます。
世界的に非常に評判の良い科学的ソフトウェアライブラリは Numerical Algorithms Group (nAG)のnAGライブラリです。競争の激しい世界で効率よく研究できるよう研究者の業務をサポートするほかに、 nAGライブラリは正確で信頼性のある方法で与えられた問題を解くことが重要とされるアプリケーションを開発するための強力なツールです。また学部生や大学院生を指導する際に利用する有益なツールです。
著者はマンチェスター大学で博士号取得のために勉強していたとき、また続けて講師として勤めていたときに nAG ライブラリを使用しました。また、nAGライブラリは著者がアイオワ州立大学で研究していたときにも使用され、科学計算の授業の一部として任された研究ベースの小規模プロジェクトを管理しているときにも使用されました。ポーツマス大学で、積分方程式や保険数理のリスクマネージメントや生物学/薬学における積分方程式の応用を含む様々なテーマの理学士の論文を指導していた際に、様々な nAGルーチンを著者は使用しました。
著者が研究している分野は、ブドウ糖インスリン調節システムと糖尿病のモデリングの分野です。糖尿病の看護やインスリンの供給システムを進展させるという究極の目的をもって研究しています。
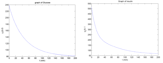
使用されるモデル(図を参照)は常微分方程式とVIDEから成り立っており、
Mukhopadhyay, De Gaetano and Arino(2004) により静脈内ブドウ糖負荷試験(Intra Veinous Glucose Tolerance Test:
IVGTT)で得られたデータ(パラメータ推定を含む)の分析のため提案されました。IVGTT はブドウ糖のボーラス投与が安静
時に人の腕の静脈に注射されるという実験方法です。そして血漿グルコース(ブドウ糖)とインスリン濃度が通常3時間かけて頻繁に測定されます。(Mukhopadhyay, De Gaetano and Arino (2004)、p. 408を参照)
糖尿病モデリングに使用される数値モデルとソフトウェアについての詳細は、Makroglou, Li and Kuang(2006)の概要についての論文を参照ください。
このような問題を速やかに解くために、nAG ライブラリのD01 と D02のチャプターのルーチンを使用することができます。これらのルーチンは新しいプログラミングやハードウェアプラットフォームに簡単に転送することができます。
伝統的な科学計算のプログラミング言語をサポートするほかに、nAG Toolbox for MATLAB を利用できることにより数値計算の多くの分野における教育や研究のためのソフトウェアツールの性能が改善されました。 例えば、数値積分法において、MATLAB の関数quad と quadl はnAG Toolbox D01チャプターによって劇的に拡張されました。
MATLAB でプロットされたこれらのグラフは、配置法を用いて(7)の解法からの結果を表しています。(Makroglou and Karaoustas (2008)を参照)
現在、著者はポーツマス大学で「計算数学のテーマ」というタイトルの3年生の授業で必要なため nAG を使用しています。 多くの例が添付されきちんと文書化されたオンラインヘルプにより、講師の仕事は楽になり、学生はnAG を簡単に使用することができます。
参考文献
- H. Brunner, Collocation Methods for Volterra Integral and Related Functional Differential Equations, Cambridge University Press, 2004.
- P. Linz, Analytical and numerical methods for Volterra equations, SIAM, 1985.
- A. Makroglou and I. Karaoustas, Numerical solution of some integro-differential equation models for diabetes, ECMTB 2008, European Conference on Mathematical and Theoretical Biology, Edinburgh, 29th June - 4th July, 2008, Minisymposium: Modelling the glucose/insulin/energy system.
- A. Makroglou, J. Li, Y. Kuang, Mathematical models and software tools for the glucose-insulin regulatory system and diabetes: an overview, Applied Numerical Mathematics, 56 (2006), 559-573.
- A. Mukhopadhyay, A. De Gaetano, O. Arino, Modeling the intra-venous glucose tolerance test: a global study for a single-distributed-delay model, Discrete Contin. Dyn. Syst. Ser. B., 4 (2004), No. 2, 407-417.
